
Abstract
In our hyper-connected world, email remains the backbone of both professional and personal communication. Yet, critical information gets buried in endless threads, scattered across folders, and lost in the daily deluge of messages. From business operations drowning in client communications to personal inboxes flooded with financial statements, job applications, subscription updates, and yes—even spam that sometimes contains important information—we all struggle with the same fundamental challenge: How do we extract meaningful intelligence from the chaos? What if we could automatically transform this email chaos into structured, searchable knowledge that adapts to any domain or personal workflow? This post introduces a universal email intelligence system that uses AI to convert raw email streams into organized “casefiles” - think of them as intelligent books where each related email becomes a page, complete with an index, summaries, contextual understanding, and attachments. Every casefile tells a complete story and journey: your job search with each application and response as separate pages, a legal case with discovery documents and client correspondence chronologically organized, or your investment portfolio with each financial statement properly catalogued. Each casefile provides an overall summary for quick understanding and tracks current status at a glance. Whether you’re managing enterprise operations, running a small business, or simply trying to stay organized in your personal life, this system creates a living library from your inbox. Originally developed for maritime operations, this approach proves universally applicable wherever email volume overwhelms human curation capacity - which, let’s be honest, is everywhere.The Universal Problem: Information Overload in Every Inbox
The Challenge We All Face
Whether you’re managing:- Healthcare: Patient communications, insurance claims, lab results, and care coordination
- Legal: Case correspondence, document reviews, client communications, and regulatory filings
- Real Estate: Property inquiries, transaction updates, inspection reports, and client communications
- Maritime: Vessel operations, port calls, maintenance reports, crew changes, and regulatory inspections
- Consulting: Project updates, client deliverables, team coordination, and proposal discussions
- Personal: Family coordination, travel planning, financial communications, and service providers
Why Traditional Solutions Fall Short
We’ve all tried the conventional approaches to email management, yet they consistently break down under real-world complexity. Manual filing systems demand precious time and suffer from human inconsistency—what seemed like logical categorization six months ago makes no sense today. Basic keyword search fails us when we remember the concept but not the exact words, leaving us scrolling through hundreds of results or giving up entirely. Rigid folder hierarchies work until that important email touches multiple projects or involves several stakeholders, forcing us into arbitrary decisions about where it “belongs.” Most critically, we rely on human memory to maintain context across long-running situations involving multiple participants, but memory fades and details blur, especially when juggling dozens of ongoing matters simultaneously.The Solution: AI-Powered Email Intelligence
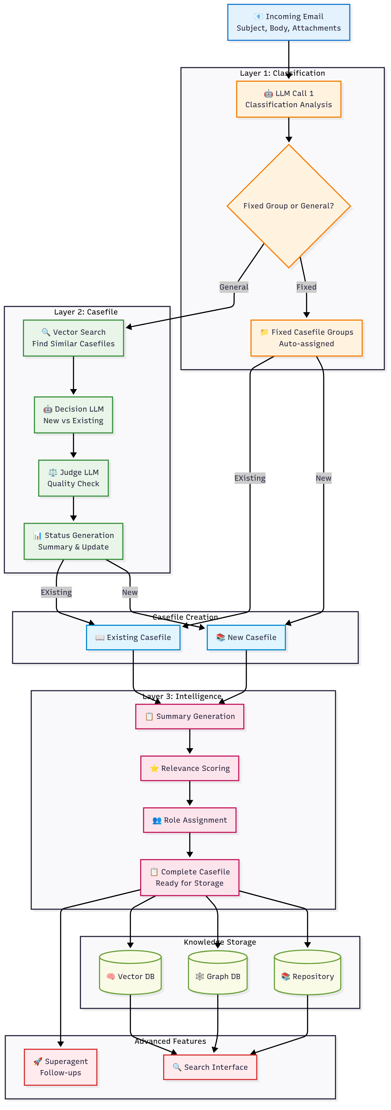
Core Concept: Multi-Layer AI Intelligence Pipeline

Flow Diagram Multi-Layer AI Intelligence Pipeline
Layer 1: Smart Classification & Fixed Casefile Detection
The first AI layer acts as an intelligent traffic controller, instantly identifying two critical categories:- Spam Detection: Filters out noise while preserving important communications that might be mislabeled
- Fixed Casefile Groups: Recognizes highly specific, recurring patterns (mutual fund statements, fleet alerts, location updates, subscription notifications) that belong to predefined casefiles
Layer 2: Intelligent Casefile Matching & Decision Making
For emails that aren’t spam or fixed-group items, the second layer performs sophisticated casefile discovery: Database Search: The system searches both graph and vector databases to find potentially related existing casefiles based on semantic similarity, participants, and context. Decision LLM: A specialized AI analyzes the search results and makes an informed decision: create a new casefile or add to an existing one, complete with detailed reasoning. Judge LLM: A second AI acts as a quality assurance layer, reviewing the decision and correcting it if necessary. This two-stage approach dramatically improves accuracy even with smaller, more cost-effective models. Status Generation: Once the casefile destination is confirmed, a third AI generates both the email summary and updates the casefile’s current status.Layer 3: Dynamic Summary Intelligence
This layer maintains the “story” of each casefile by generating comprehensive summaries that evolve with each new email, ensuring you always have the complete context at your fingertips.Layer 4: Relevance & Importance Scoring
An AI layer continuously assesses how important each casefile is to you personally, factoring in the new email content, casefile history, and your interaction patterns to prioritize what needs your attention most.Layer 5: Role-Based Access Control (Enterprise)
For organizational deployments, this optional layer intelligently determines which team members should have access to specific casefiles based on their responsibilities, ensuring information flows to the right people while maintaining security. Final Synchronization: Every processed email and updated casefile is synchronized to both graph and vector databases, creating a permanently searchable, relationship-aware knowledge base that grows smarter over time. This layered approach enables truly intelligent search - you can find information by concept, relationship, or context, not just keywords. Ask “What’s the status of my home insurance claim?” and the system understands the intent, searches semantically, and delivers the complete story with current status.Deep Dive: Technical Implementation & Design Decisions
Step-by-Step Process Breakdown: Inside the AI Pipeline
Understanding the technical execution reveals why this approach achieves superior accuracy while maintaining cost efficiency:Stage 1: Classification & Fixed Group Processing
LLM Call #1: Email content analysis- Input: Raw email (subject, body, attachments, metadata)
- Task: Classify as spam, fixed casefile group, or general processing
- Output: Classification decision + email summary + urgency flag
- Input: Email content
- Task: Extract relevant tags for database enrichment
- Output: Structured tags for enhanced searchability
Stage 2: Intelligent Casefile Assignment
Database Search: Vector + graph database query- Semantic similarity search across existing casefiles
- Relationship mapping based on participants and context
- Returns ranked list of potentially relevant casefiles
- Input: Email content + search results + casefile summaries
- Task: Determine if email belongs to existing casefile or needs new one
- Output: Decision + detailed reasoning + confidence score
- Input: Email content + search resultsDecision LLM’s choice + reasoning
- Task: Validate decision accuracy and override if necessary
- Output: Final casefile assignment + correction notes (if any)
- Input: Final casefile assignment + email content + casefile history
- Task: Generate email summary + update casefile status
- Output: Email summary + current status (active/waiting/resolved/escalated)
Stage 3-5: Single LLM Operations
Each subsequent layer uses focused, single-purpose LLM calls:- Layer 3: Casefile summary generation and updates
- Layer 4: Personal relevance scoring and importance assessment
- Layer 5: Role-based access determination (enterprise only)
Final Stage: Knowledge Base Synchronization
- Graph database: Relationship mapping and entity connections
- Vector database: Semantic search optimization
- Casefile repository: Structured storage with full audit trail
Architecture Choices: Why We Chose Direct LLM Over Agentic Approaches
The decision to use direct LLM chat completion instead of agentic frameworks was driven by three critical factors: cost efficiency, reliability, and performance.The Agentic Approach Problem
Traditional agentic architectures give an LLM a complex task and a set of tools, then rely on the AI to figure out the execution strategy through iterative prompt-tool-prompt cycles. While elegant in theory, this approach has significant drawbacks:- Token Consumption: Agentic systems consume 5x more tokens due to multiple tool calls, reasoning steps, and error correction cycles
- Model Requirements: Requires high-end models for reliable tool usage and complex reasoning
- Unpredictable Costs: Token usage varies dramatically based on task complexity and AI decision-making paths
Our Direct LLM Strategy
Instead of asking one AI to handle everything, we break the complex email intelligence task into specialized, focused responsibilities: Cost Optimization Benefits:- 10x Lower Operational Costs: Controlled, predictable token usage per emai
- Smaller Model Compatibility: Each focused task can use more affordable models and open source models.
- Predictable Scaling: Linear cost scaling with email volume, not complexity
Advanced Features: Smart Email Follow-ups & Automation
Once casefiles are intelligently organized, the real magic begins with automated follow-up intelligence. This is where the system transforms from a passive organizer into an active business intelligence partner.The Superagent Activation System
When a casefile reaches a certain complexity or importance threshold, our Siya Superagent automatically takes over, functioning as a dedicated AI analyst for that specific case. Unlike the focused LLM layers that process emails, the superagent operates with full autonomy, using multiple tools and data sources to provide comprehensive follow-up intelligence. Detail in SuperAgent Section.Maritime Domain Implementation: Vessel-Centric Intelligence
In maritime operations, this system handles the overwhelming email volume that technical superintendents face daily: Scale Challenge:- Technical Superintendent Inspector (TSI): 4-5 vessels = 200-250 emails/day
- Technical Superintendent Manager: 20 vessels = 1000+ emails/day
- Multiple stakeholders managing overlapping vessel responsibilities
- Primary Entity: Identify about which vessel the mail is about.
- Casefile Organization: Process mails and create casefiles vessel specific and serve to the responsible PIC according to their job responsibility.

Vessel Casefile Dashboard

Vessel Casefile

